會議主題:軟包新材、節能降耗、環保工藝、質量提升
報到時間:8月5日(周三)
會議時間:8月6~7日(周四、周五)會議
參觀活動:8月7日(周五)下午 惠普數碼印刷薄膜軟包裝演示(廣州人民印刷廠演示中心)
會議地點:廣州希爾頓逸林酒店 (廣州市蘿崗區水西路18號)

主辦單位:廣東省包裝技術協會情報委員會、包裝前沿雜志社
包裝前沿網 www.fznks.com.cn
支持單位:北京凌云光技術有限責任公司、上海特朋節能設備有限公司、
如皋市中羅印刷機械有限公司、中山市東朋化工有限公司
參會對象:軟包印刷企業、食品企業、日化企業總經理、生產主管
會議費用:軟包彩印企業、終端企業會務費:1500元/人;設備、油墨、膠水、薄膜等企業2100元/人。會員單位可優惠100元/家,(費用包含資料費、聽課費、午餐、晚宴、合影、禮品等),住宿費自理,住宿費:400元/雙人、單人標間/晚(含早餐),750元/商務套房(含早餐)
會議費用優惠:
? ? 
截止7月27日,已有以下終端企業及彩印企業正式報名參會:
雀巢、徐福記、立白、藍月亮、邁德樂糖果、旺旺上海總部、不凡帝范梅勒糖果、東莞華源、汕頭驪虹、佛山聯彩、佛山正道中印、四川欣華盛、廣州中鋒、鶴山正達、重慶匯科、青島海德、廣州恒弘、廣西德和、廣東誠信、廣東佳寶、泰山塑膠、昆山雅威、中山東容、青島方大、武漢奔陽、上海海順、化州雄邦、佛山基順、佛山盈彩、東莞瑜利、順德粵馬、廣州裕彩、佛山華新、鶴山中興、南海星格、廈門欣平興、江門華彩、廣東和洋、湛江龍華、山西鵬遠、商丘鵬焱、中山合盈、深圳酬勤、海南賽諾、佛山科能、湖南向維、廣州華圣源、武漢天虹??????
報名熱線:020 – 85626447 / 85626449 13609084976 13310896472 13539792975
2015年8月5日至7日,廣東省包裝技術協會將在廣東省內召開廣東省包裝技術協會情報委員會年會暨軟包裝技術交流會。本次會議的主題是:軟包新材、節能降耗、環保工藝、質量管理。低碳環保、綠色印刷是行業未來的發展方向,節能減耗和采用環保工藝是軟包行業的必經之路。如何引導企業選用節能降耗設備,開發綠色環保工藝,淘汰落后設備,通過技術創新增加產品附加值或提升產品質量,實施印刷產業升級,使企業獲得可持續發展,是本次會議召開的主要目的。
本次會議主要參會對象為軟包印刷企業的總經理和技術主管以及部分薄膜和終端客戶,預計與會人數將在200人左右。
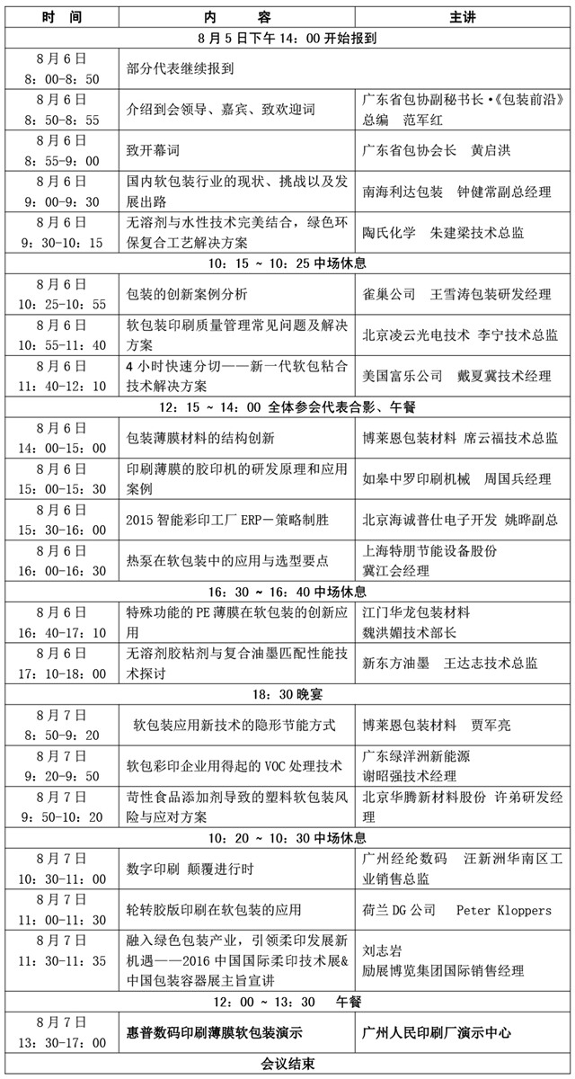
會議主題:
1、國內軟包裝行業的現狀、挑戰以及發展出路 ?演講專家:南海利達包裝 鐘健常副總經理
2、包裝的創新案例分析 ?演講專家:雀巢公司 王雪濤包裝研發經理
3、包裝薄膜材料的結構創新 ?演講專家:博萊恩包裝材料 席云福技術總監
4、特殊功能的PE薄膜在軟包裝的創新應用 ?演講專家:江門華龍包裝材料 魏洪媚技術部長
5、無溶劑與水性技術完美結合,綠色環保復合工藝解決方案 ?演講專家:陶氏化學 朱建梁技術總監
6、無溶劑膠粘劑與復合油墨匹配性能技術探討 ?演講專家:新東方油墨 王達志技術總監
7、軟包裝應用新技術的隱形節能方式 ?演講專家:博萊恩包裝材料 賈軍亮
8、4小時快速分切——新一代軟包粘合技術解決方案 ?演講專家:美國富樂公司 戴夏冀技術經理
9、軟包裝印刷質量管理常見問題及解決方案 ?演講專家:北京凌云光電技術 李寧技術總監
10、印刷薄膜的膠印機的研發原理和應用案例 ?演講專家:如皋中羅印刷機械 周國兵經理
11、軟包彩印企業用得起的VOC處理技術 ?演講專家:廣東綠洋洲新能源 謝昭強技術經理
12、熱泵在軟包裝中的應用與選型要點 ?演講專家:上海特朋節能設備股份 冀江會經理
13、苛性食品添加劑導致的塑料軟包裝風險與應對方案 ?演講專家:北京華騰新材料股份 許第研發經理
14、2015智能彩印工廠ERP-策略制勝 ?演講專家:北京海誠普仕電子開發 姚曄副總
15、數字印刷 顛覆進行時 ?演講專家:廣州經綸數碼 汪新洲經理
16、輪轉膠版印刷在軟包裝的應用 ?演講專家:荷蘭DG公司 Peter Kloppers
(下載:2015年廣東包協情報委年會參會回執)
專家簡介及講課內容
1、鐘健常副總經理——南海利達包裝
自1987年開始接觸和從事軟包裝行業的工作,至今已將近30年,是國內第一批從事軟包裝工作從業人員,并且一直沒離開過軟包裝行業。先后在國營企業從事技術研發和質量管理工作,在鄉鎮企業從事工廠經營管理工作,目前在佛山市南海利達印刷包裝有限公司任職。
主題:國內軟包裝行業的現狀、挑戰以及發展出路
演講內容:
摘要:將介紹國內軟包裝行業的發展規模和發展水平;國內軟包裝行業的經營狀況和經濟效益;國內軟包裝行業當前面臨的主要問題和困難;國內軟包裝行業未來幾年的發展機遇;國內軟包裝行業的發展定位和發展出路。
2、王雪濤 包裝部經理——雀巢公司
從2008年在雀巢工作至今,負責以下工作:
1、開發新產品包裝,安排相關試驗評估包裝性能; 建立維護在中國市場的包裝材料技術標準;
2、開發新包材供應商, 按照公司要求和指引審核供應商,確保良好的包裝材料質量,為500個包材供應商提供包材食品安全培訓;
3、主導包材節省項目,降低包材成本和減少包材重量,提倡使用可循環材料和可再生材料;
4、主導包材質量保證,減少包材消費者投訴;
5、為大中華區各個工廠提供包材培訓;
6、先后負責冰淇淋、調味品、咖啡、液態奶、奶粉以及嬰兒奶粉等產品的包裝服務。工作中主要成績: 開發新產品包裝,從而幫助提高銷量。
開發并獲得2個咖啡禮盒的專利。組織參加包材供應商的審核,幫助供應商提高質量水平。
開發降低成本項目, 平均獲得每年1000萬人民幣的成本節省和每年1000噸的包裝重量降低。培訓各個工廠的包裝專員, 幫助提高工廠層級的包裝專家水平。
開發新包材供應商,降低成本,合作開發創新產品。
主題:包裝的可持續發展(包裝材料成本節約及減重)
演講內容:
將主要介紹包裝可持續發展的方法,主要是包裝材料成本節約以及減重。
3、席云福技術總監——博萊恩包裝材料
主題:包裝薄膜材料的結構創新
演講內容:
將介紹通過創新的包裝薄膜材料,實現包裝結構創新,屆時會介紹如何用一層多功能性薄膜替代二層或三層復合膜,從而在減少包裝復合膜層數的同時,保證原有的性能,提高企業生產效率,兼具環保和經濟雙重價值。
4、魏洪媚——江門華龍包裝材料
魏洪媚,高級工程師,專注研究功能PE薄膜超過20年,在功能PE薄膜的配方、工藝、生產、品控等方面具有豐富的經驗。
主題:特殊功能的PE薄膜在軟包裝的創新應用
演講內容:
將主要介紹當前主要特殊功能PE膜的特性與應用,分享功能PE膜的創新及發展前景。
5、朱建梁技術總監——陶氏化學
畢業于上海科技大學(現上海大學)化學系高分子化學(polymer chemistry)專業,1997年3月進入軟包裝生產行業,歷任上海三櫻包裝材料有限公司復合車間員工、技術主管以及生產廠長,金石包裝(嘉興)有限公司的技術總監,科意的Novacte Flexpack部門軟包裝復合用粘合劑以及相關產品的中國地區技術服務經理以及Rohm & Haas公司Adhesives & Sealants 部門擔任中國地區技術服務經理,現任陶氏化學(中國)投資有限公司的粘合劑及功能性材料部門中國地區高級技術服務經理,在軟包裝行業中精通各種干式復合以及擠出復合技術,有著深厚的行業從業經驗。
主題:引領綠色環保的復合工藝解決方案 ——陶氏化學無溶劑與水性粘合劑復合技術的完美結合
演講內容:
三層結構風味食品包裝創新解決方案,第一層水膠,第二層無溶劑膠,更好的性能,更高的效率,更低的綜合成本以及相關的具體應用案例。
6、王達志技術總監——新東方油墨
曾長期從事油墨/聚氨酯膠粘劑系列產品應用技術工作。目前主要從事公司品質保證體系的管理、總工辦技術服務管理工作及WRJ系列無溶劑膠粘劑的市場策劃和技術推廣工作。
主題:無溶劑膠粘劑與復合油墨匹配性能技術探討
演講內容:
1、無溶劑復合工藝溶墨現象解決方案;
2、無溶劑復合膜交聯密度與剝離強度衰減問題;
3、無溶劑PE復合膜摩擦系數通用技術;
4、無溶劑膠粘劑在增強VMPET結構中≤100℃水煮溶鋁現象解決方案。
7、賈軍亮——博萊恩包裝材料
2001年至2007年在軟包彩印公司從基層逐步走到管理
2008年至2012年曾在中山康和、浙江新東方油墨從事技術服務及銷售
2012年至2013年在南京商茂印務和天津寶德包裝任職技術總監
2014年至今廣州博萊恩包裝材料有限公司負責進口包裝材料(華東)
技術服務及銷售
主題:軟包裝應用新技術的隱形節能方式
演講內容:
1、印前設計帶來的隱性風險;
2、科學節能的最佳方案;
3、包裝減量化帶來的節能
8、戴夏冀技術經理——美國富樂公司
畢業于北京化工大學高分子材料專業,2011年加入富樂膠投資管理(上海)有限公司,從事聚氨酯粘合劑產品的開發工作,負責的產品主要應用于軟包裝復合、建筑、新能源等領域。
主題:4小時快速分切——富樂新一代軟包粘合技術解決方案
演講內容:
將介紹富樂公司4小時快速分切——新一代軟包粘合技術解決方案,解決無溶劑復合需要長期熟化才能知道固化效果、才能進入下一道工序的難題,并且,該方案還能很好解決鍍鋁轉移的問題!同時還將介紹普通結構復合的注意事項以及如何讓PAA快速降低等內容。
9、李寧行業印刷總監——北京凌云光電技術
2009年畢業于武漢大學印刷與包裝系,2010年加入北京凌云,現任北京凌云公司印刷行業經理,負責印刷行業的銷售和客服工作。
主題:軟包裝印刷質量管理常見問題及解決方案
演講內容:
將介紹如何真正意義實現在線檢測離線剔廢工藝——既能在線檢測缺陷又能離線將缺陷剔除,為印刷廠家解決困擾已久的將前后端工藝連接起來的難題。
10、周國兵——如皋中羅印刷機械
畢業于機械專業,在印刷機械制造領域有十幾年的技術服務經驗。2003年就職于如皋市中羅印刷機械有限公司,從事銷售和技術服務至今,對商用輪轉印刷機的結構和應用有較深的了解。
主題:薄膜印刷工藝的重大突破— 國內首臺印刷薄膜的膠印機Vision
演講內容:
將介紹薄膜印刷工藝的重大突破——印刷薄膜膠印機的研發原理和應用案例。
11、謝昭強經理——廣東綠洋洲新能源
1989-2000年在軟包裝企業一直從事技術服務工作,2000年開始在綠洋洲新能源公司,致力于VOC高溫燃燒處理技術的開發和售后服務工作。
主題:軟包彩印企業用得起的VOC處理技術
演講內容:
將主要介紹應用“高溫燃燒裂變技術”與智能控制生物質能燃料相結合的綠洋洲智能控制VOC廢氣燃燒熱風機組,該方案結構合理、造型新穎、熱量強度大、升溫快、溫度控制穩定,安裝、操作方便,占地面積小(占地面積大約60平方米),并且比用電加熱方式節約60%~65%的加熱費用,既實用又能達到VOCs治理目的,是軟包裝企業用得起的VOCs治理技術。
12、冀江會經理——上海特朋節能設備股份
畢業于大庸航校機械系設備維修與管理專業。在加入上海特朋公司前,曾就職于香港鴻發機械公司、中山松德包裝公司等,負責市場拓展、設備銷售工作,在印刷包裝業有超過十年工作經驗。從2013年在上海特朋節能設備股份有限公司從事軟包裝業回收廢熱型熱風節能系統銷售工作至今。
主題:熱泵在軟包裝中的應用與選型要點
演講內容:
將介紹熱泵在軟包裝中的應用歷程,講解壓縮機應用于包裝印刷的熱風干燥中所需的工藝特性,講解風量、平衡的數據化對于熱風干燥及節能的意義,介紹成熟的熱泵系統對于軟包裝企業帶來的全面性改進。并介紹在改造或新配熱泵系統時如何判斷、對比、選擇合適的熱泵產品。
13、許第研發經理——北京華騰新材料股份
北京化工大學工學碩士畢業,在校期間主要進行聚氨酯膠黏劑的改性研究,現任職于北京華騰新材料股份有限公司,主要從事聚氨酯復合膠黏劑的研發工作。
主題:苛性食品添加劑導致的塑料軟包裝風險與應對方案
演講內容:
將主要介紹以麥芽酚類為代表的食品添加劑的使用對相關軟包裝制品儲存造成的影響,并通過相關實驗對該類物質影響鋁塑粘接的后果進行了驗證,最后對比市場上幾款同類型產品對該類物質的抗性,為客戶提供可能的解決方案。
14、姚曄副總經理——北京海誠普仕電子開發
就讀北京大學和德國科隆大學的經濟學與企業管理專業;早年任職于德國漢高公司,負責銷售和運營管理;后在一家管理咨詢公司任職合伙人,專門負責企業運營管理咨詢;2008年后開始設計智能彩印工廠ERP架構,負責整體運營。
主題:2015智能彩印工廠ERP-策略制勝
演講內容:
將介紹企業管理應該關注的生產細節,包括從膜、化學品、輔材、能源等環節控制成本,對物料全程使用條形碼確保追溯,動態跟單體系確保交貨期等內容。
15、汪新洲經理——廣州經綸數碼
主題:數字印刷 顛覆進行時
演講內容:
將主要介紹數碼印刷的市場發展趨勢分析,以及終端品牌對個性化數碼印刷的需求。為什么越來越多的終端品牌選擇了數字化印刷?軟包裝企業面對這股發展浪潮,如何把握,如何搶占先機?這一切都將得到解答。
16、Peter Kloppers——DG
Remko Koolbergen——DG
主題:輪轉膠版印刷在軟包裝的應用
演講內容:
將介紹可變尺寸套筒膠印技術(VSOP)的發展及對于軟包裝環保印刷的意義。荷蘭DG公司是第一家將伺服驅動技術應用于輪轉膠印機的廠家,采用伺服驅動和插件技術的窄幅輪轉膠印機“Vision”,可以和任何印刷機組(柔印、絲印、凹印、噴墨等)和印后加工機組柔性連線組合,適合各種不同產品印刷的需求。
(更多會議詳情請關注本網站)
(下載:2015年廣東包協情報委年會參會回執)
指定匯款賬戶:
開戶行:中國工商銀行廣州天河支行
銀行帳號:3602 8409 0910 0165 003
收款單位::廣州前沿包裝服務有限公司
廣東省包裝技術協會情報委員會
包裝前沿雜志社 /包裝前沿網(www.fznks.com.cn)
地址:廣東省·廣州市·天河區·黃埔大道中152號·海景中心東塔2506
郵編:510655 網址:www.fznks.com.cn
電話:020 – 85626447 / 85626449 傳真:020 – 85626447
聯系人:范軍紅 (136 0908 4976)
鄧偉玲 (133 1089 6472)
沈曉蕓 (135 3979 2975)
謝偉東 (133 1089 6471)
? ? ?
2015年廣東包協情報委年會暨軟包裝技術交流會會議議程? ??
以下是酒店到機場和火車站的距離
酒店-機場大約有43公里,坐出租車約45分鐘,約需人民幣130元
酒店-廣州火車站大約有29公里,坐出租車約55分鐘,約人民 幣80元。
酒店-火車東站大約22公里,約25分鐘,約人民幣60元。
以下是酒店附近的蘿崗會議中心西站的公交路線和站點
夜54路 蘿崗街總站(蘿崗街文化站) -- 廣州火車東站(總站) 廣州火車東站總站發班時間:20:50 -23:50|蘿崗街總站發班時間:21:10 - 00:00 票價4元
1蘿崗街總站(蘿崗街文化站)2荔紅中路3蘿崗村委4蘿崗塘頭村5香雪國際公寓6蘿崗區少年宮7蘿崗中心區公交站場8演藝中心北門9蘿崗市民廣場10蘿崗會議中心11蘿崗會議中心西12水西路中13二中(科學城校區)14水西路南15暹崗圣賢16暹崗村
17科學大道[開泰大道路口]18聆雨路19攬月路口(蘿崗人才資源市場)20攬月路西21科學信息大廈22廣東軟件園23彩頻路24神舟路(綠地智慧廣場)25光譜西路(神舟路路口)26光譜西路中27光譜西路(省食品藥品學校)28光寶路口29科學城路口
30國土資源工程學校31農工商學院32航天奇觀33奧林匹克中心北門34東圃鎮(中山大道中)35車陂(中山大道中)36天朗明居37棠東38棠下村(中山大道西)39學院40上社41天府路口42華景新城43師大暨大44崗頂45石牌橋46體育中心(天河路)
47體育西路(公交站)48林和中路49廣州火車東站(總站)
327路 蘿崗街總站(蘿崗中醫院) -- 嶺頭(總站) 嶺頭總站 07:00--20:00|蘿崗街總站 07:00--20:00 票價2元
1蘿崗街總站(蘿崗中醫院)2荔紅中路3蘿崗村委4蘿崗香雪牌坊5開創大道[香雪八路路口]6大朗村[開創大道]7演藝中心南門8蘿崗市民廣場9蘿崗會議中心10蘿崗會議中心西11水西路中12二中(科學城校區)13水西路南14暹崗圣賢15暹崗村16暹崗村西
17開創大道[科翔路口]18開創大道[保利林語山莊]19開創大道[廣汕路口]20萬龍路口21班嶺村22班嶺村口23黃麻村口24長龍村西25長龍村26長平村口27山塘村28姜洞村29永順大道(嶺南林語花園)30茅坦村31干部療養院32嶺頭(總站)
395路 蘿崗香雪總站(梅花世界) -- 科學城南部公交總站 科學城南部公交場總站 07:00--21:00|蘿崗香雪總站(梅花世界) 07:00--21:00 票價2元
1蘿崗香雪總站(梅花世界)2蘿峰村口3蘿峰小學4荔紅路(蘿崗中醫院)5荔紅中路6蘿崗村委7蘿崗塘頭村8香雪國際公寓9蘿崗區少年宮10蘿崗中心區公交站場11演藝中心北門12蘿崗市民廣場13蘿崗會議中心14蘿崗會議中心西15水西路中16二中(科學城校區)
17水西路南18暹崗圣賢19暹崗村20科學大道[開泰大道路口]21聆雨路路口22創新路23南翔一路東24南翔一路中25南翔二路東26南翔二路中27科學城南部公交場總站
506路 天河公交場總站 -- 甘竹山公園總站 天河公交場總站 06:00--21:15|甘竹山公園總站 06:15--21:15 分段收費,全程3元
1天河公交場總站2天河南(公交站)3石牌村4華僑醫院(譚村)5員村山頂6程介村7員村四橫路口8科韻路(公交站)9科韻路棠安路口10棠德路11棠德南路12泰安北路13泰安花園14車陂路北15環場路西16奧林匹克中心北門17航天奇觀18農工商學院
19國土資源工程學校20科學城路口21光寶路口22光譜西路(省食品藥品學校)23光譜西路中24光譜西路(神舟路路口)25玉樹新村口26廣東軟件園27科學信息大廈28映日路中(翡翠皇冠假日酒店)29映日路東30暹崗村31暹崗圣賢32開創大道[中大嶺南醫院]
33二中(科學城校區)34水西路中35蘿崗會議中心西36蘿崗會議中心37蘿崗市民廣場38演藝中心北門39蘿崗中心區公交站場40蘿崗區少年宮41香雪國際公寓42蘿崗塘頭村43蘿崗村委44荔紅中路45荔紅路(蘿崗中醫院)46蘿峰小學47蘿峰村口48啟學路(玉巖路路口)
49玉巖路中50玉巖路南51永和大道(嶺南雅筑)52永和隧道南53田園路54新安路北55新莊二路56永和開發區57新業路(搖田河大街)58新業路59新業路中[娃哈哈]60甘竹山公園總站
508路 蘿崗中心區總站 -- 廣州火車東站(總站) 廣州火車東站總站 06:30--21:00|蘿崗中心區總站 06:30--21:00 票價3元
1蘿崗中心區總站2演藝中心北門3蘿崗市民廣場4蘿崗會議中心5蘿崗會議中心西6水西路中7二中(科學城校區)8水西路南9暹崗村10科學大道[開泰大道路口]11聆雨路12攬月路口(蘿崗人才資源市場)13攬月路西14科學信息大廈15廣東軟件園16彩頻路
17神舟路(綠地智慧廣場)18光譜西路(神舟路路口)19光譜西路中20光寶路口21科學城路口22農工商學院23航天奇觀24奧林匹克中心北門25車陂西路(廣氮大道口)26棠德小區北27省農干科干院28農科院29廣園天壽路口東30東站汽車客運站31省軍區
32白云區醫院33廣州體院34時代廣場35林和中路36廣州火車東站(總站)
573路 西區公交總站 -- 科學城彩頻路總站 科學城彩頻路總站 06:30--21:00|西區公交總站 06:30--21:00 票價3元
1西區公交總站2創業路口3青年路口4市政路5開發區路口6生活區7塘頭8丹水坑9南崗化工廠10南崗11東區路口12開創大道口13二橫路口14嚴田村15開創大道立交16開創大道[連云路口]17開創大道中(南方物流)18駿業路口(佳大時代公寓)
19荷村20云埔工業區21廣州海關車檢場22蘿格路口23華普村24蘿坎村25開創大道[香雪八路路口]26大朗村[開創大道]27演藝中心南門28蘿崗市民廣場29蘿崗會議中心30蘿崗會議中心西31水西路中32二中(科學城校區)33水西路南34暹崗圣賢
35暹崗村36暹崗村口37育星路38科學大道[開泰大道路口]39科學大道[攬月路路口]40科學信息大廈41廣東軟件園42玉樹新村口43光譜西路(神舟路路口)44光譜西路中45光譜西路(省食品藥品學校)46光寶路口47小新塘48嶺南學院49科學大道(廣東質檢院)
50科學大道西51科學大道中52彩頻路53科學城彩頻路總站
575路 西區公交總站 -- 蘿崗萬達廣場總站 西區公交總站 06:20--21:00|蘿崗萬達廣場總站 06:30--21:00 票價2元
1西區公交總站2員工大廈3創業路東4創業路5創業路口6青年路口7市政路8開發區路口9開發區立交橋北10儲運公司11黃埔水庫12筆村立交南13筆村立交北14烏石村15勒竹新村16火村路口17捷普電子廠18趙溪路19東明二路20火村東21瑞和路南
22瑞和路23瑞和路北24瑞和路北(開泰大道口)25荔紅二路26蘿崗香雪牌坊27香雪國際公寓28蘿崗區少年宮29蘿崗中心區公交站場30演藝中心北門31蘿崗市民廣場32蘿崗會議中心33蘿崗會議中心西34水西路中35二中(科學城校區)36水西路南37蘿崗萬達廣場總站
944路 奧林匹克體育中心總站 -- 蘿崗中心區總站 蘿崗中心區總站 06:30--21:00|奧林匹克體育中心總站 06:30--21:00 票價2元
1奧林匹克體育中心總站2環場路3邊防指揮學校4茅崗路口5廣州本田公司6碧山村7豐樂北橫路口8姬堂9上堂10科豐路中11科豐路北12科豐路13開創大道[中大嶺南醫院]14蘿崗行政執法綜合樓15二中(科學城校區)16水西路中17蘿崗會議中心西18蘿崗會議中心
19蘿崗市民廣場20演藝中心北門21蘿崗中心區總站
